欢迎访问广东松山职业技术学院官方网站!
当前位置: 网站首页 >> 通知公告 >> 正文

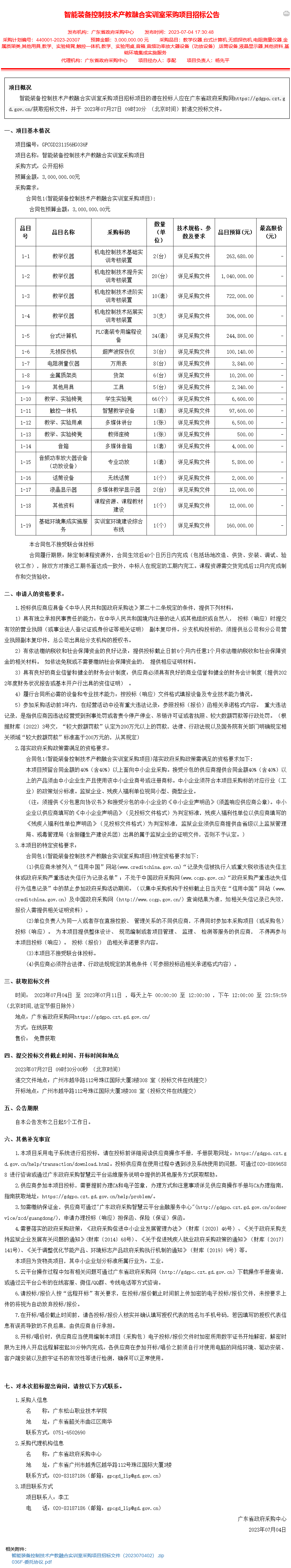
【采购公告】智能装备控制技术产教融合实训室采购项目招标公告

发布日期:2023-07-05  点击:[]


分享|

上一条:【采购公告】广东松山职业技术学院浈江校区学生宿舍热水系统设备采购项目公开招标公告
下一条:【采购公告】广东松山职业技术学院高端装备与智能制造共建示范实训室设备采购项目招标公告

关闭


书记信箱 : gdssptsj@gdsspt.edu.cn

校长信箱 : gdssptxz@gdsspt.edu.cn

电话 : 0751-6501658

地址 : 广东省韶关市曲江区南华

版权所有©2021  广东松山职业技术学院        备案号 : 粤ICP备11020318号-3            粤公网安备44020502000108号