欢迎访问广东松山职业技术学院官方网站!
当前位置: 网站首页 >> 通知公告 >> 正文

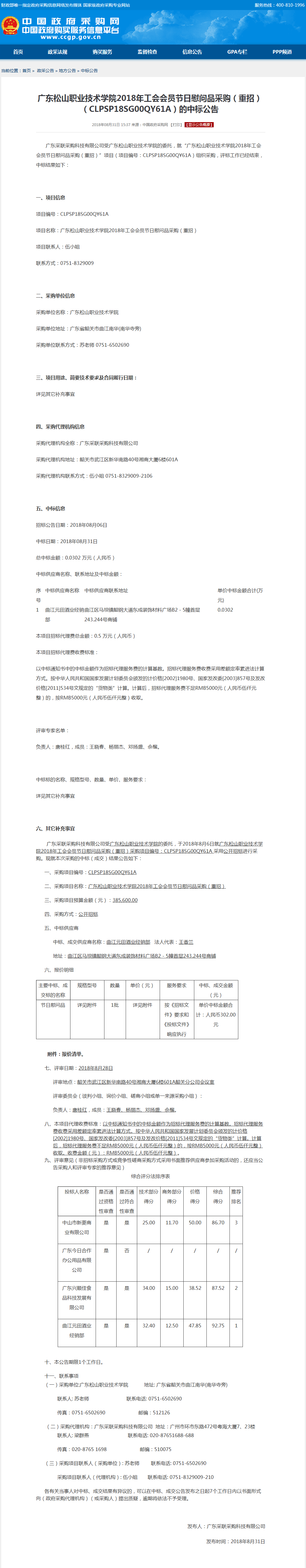
广东松山职业技术学院2018年工会会员节日慰问品采购(重招)(CLPSP18SG00QY61A)的中标公告

发布日期:2018-09-01  点击:[]

19.广东松山职业技术学院2018年工会会员节日慰问品采购(重招)(CLPSP18SG00QY61A)的中标公告.png

分享|

上一条:广东松山职业技术学院外语系多功能专业技能实训中心采购项目的中标公告
下一条:广东松山职业技术学院智能机器人实验室及配套采购项目(0835-180Z33605081)失败公告

关闭


书记信箱 : gdssptsj@gdsspt.edu.cn

校长信箱 : gdssptxz@gdsspt.edu.cn

电话 : 0751-6501658

地址 : 广东省韶关市曲江区南华

版权所有©2021  广东松山职业技术学院        备案号 : 粤ICP备11020318号-3            粤公网安备44020502000108号