欢迎访问广东松山职业技术学院官方网站!
当前位置: 网站首页 >> 通知公告 >> 正文

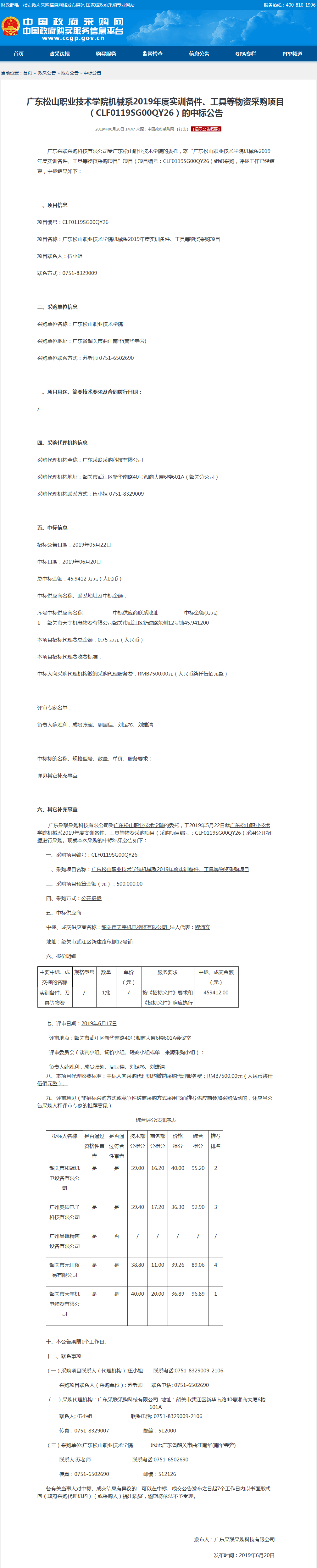
广东松山职业技术学院机械系2019年度实训备件、工具等物资采购项(CLF0119SG00QY26)的中标公告

发布日期:2019-06-20  点击:[]

分享|

上一条:广东松山职业技术学院防盗网制作安装服务采购项目询价公告(重招)
下一条:广东松山职业技术学院防盗网制作安装服务采购项目询价公告

关闭


书记信箱 : gdssptsj@gdsspt.edu.cn

校长信箱 : gdssptxz@gdsspt.edu.cn

电话 : 0751-6501658

地址 : 广东省韶关市曲江区南华

版权所有©2021  广东松山职业技术学院        备案号 : 粤ICP备11020318号-3            粤公网安备44020502000108号