欢迎访问广东松山职业技术学院官方网站!
当前位置: 网站首页 >> 通知公告 >> 正文

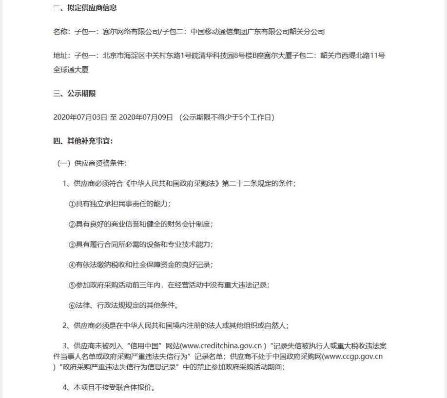
广东松山职业技术学院租赁网络服务采购项目单一来源公示

发布日期:2020-07-03  点击:[]

分享|

上一条:广东松山职业技术学院办公家具采购项目询价公告
下一条:广东松山职业技术学院2020年中文图书采购(项目编号:0835-200Z31603831)公开招标公告

关闭


书记信箱 : gdssptsj@gdsspt.edu.cn

校长信箱 : gdssptxz@gdsspt.edu.cn

电话 : 0751-6501658

地址 : 广东省韶关市曲江区南华

版权所有©2021  广东松山职业技术学院        备案号 : 粤ICP备11020318号-3            粤公网安备44020502000108号