欢迎访问广东松山职业技术学院官方网站!
当前位置: 网站首页 >> 人才培养 >> 正文

我院多个项目在第三届“挑战杯——彩虹人生”广东职业院校创新创效创业大赛中喜获佳绩

发布日期:2018-01-08  点击:[]

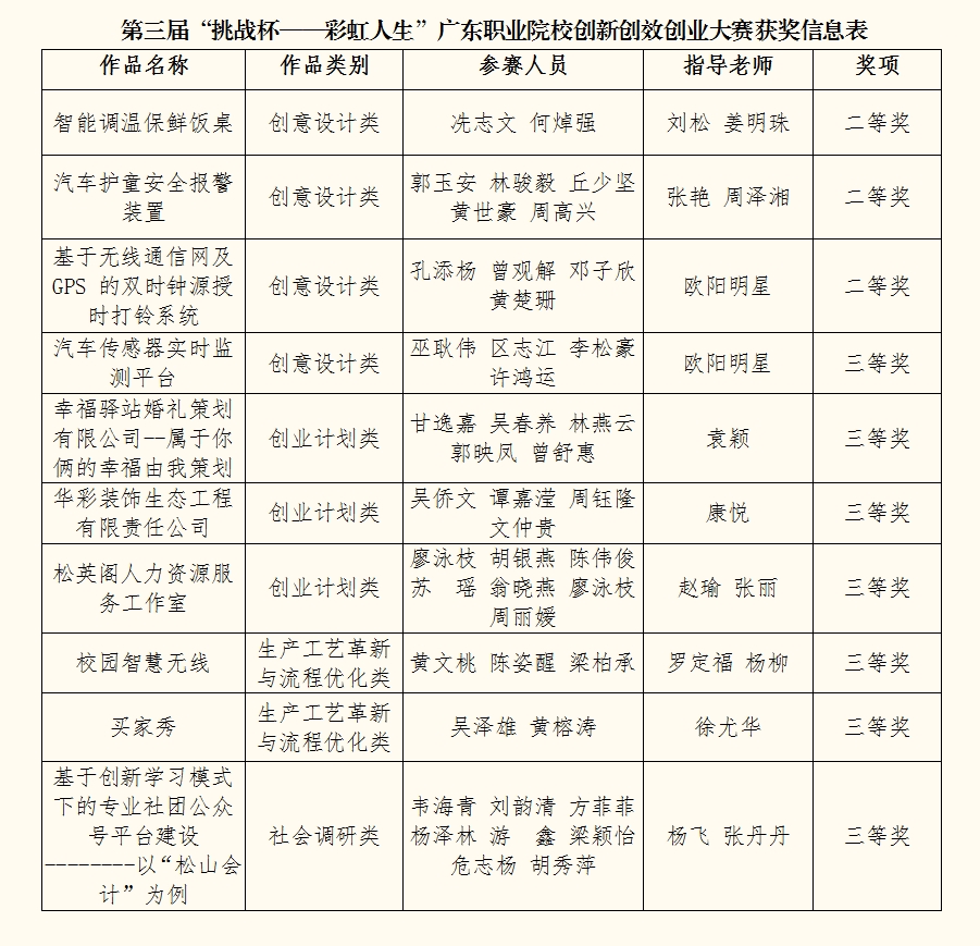
  为了引导学院广大学生积极创新、敢于创业,营造良好的创新创效创业氛围,为学生创业就业创造良好环境和平台,学院团委于12月组织我院15支参赛团队参与了第三届“挑战杯——彩虹人生”广东职业院校创新创效创业大赛,近日从团省委相关文件获悉,我院10个项目在本次大赛中喜获佳绩,获奖名单如下:

挑战杯获奖.jpg


文/贺姗姗

分享|

上一条:我院校报3件作品获中国高校校报好新闻奖
下一条:我院罗国民、魏志丽、李福运三人被授予韶关市首期享受“市政府特殊津贴人才”称号

关闭


书记信箱 : gdssptsj@gdsspt.edu.cn

校长信箱 : gdssptxz@gdsspt.edu.cn

电话 : 0751-6501658

地址 : 广东省韶关市曲江区南华

版权所有©2021  广东松山职业技术学院        备案号 : 粤ICP备11020318号-3            粤公网安备44020502000108号